Instance Verification Kit (IVK)
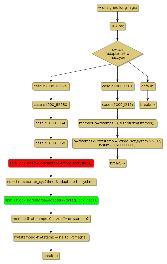
spin lock @ [5742+47+/linux-3.19-rc1/drivers/net/ethernet/intel/igb/igb_ptp.c]
Instance Signature: tmreg_lock
|
The Matching Pair Graph:
|
|
Function Name
|
Control Flow Graph (CFG)
|
Events Flow Graph (EFG)
|
Source Correspondence
|
|
igb_ptp_systim_to_hwtstamp
|
|
|
[5469+26+/linux-3.19-rc1/drivers/net/ethernet/intel/igb/igb_ptp.c]
|